
烧伤(Burns)是常见的意外伤害,全球每日新增约2.4万例。深度烧伤易引发细菌感染、氧化应激及纤维化瘢痕,严重损害皮肤功能并影响患者的社交与生活质量。现有烧伤敷料虽能辅助伤口护理,但大多聚焦于抗菌或促愈合,缺少对瘢痕形成的干预。
近期,赵峡和韩璐教授团队针对深度烧伤愈合中细菌感染、氧化应激及纤维化瘢痕形成的难题,构建了一种兼具pH响应与“off-on”式释药功能的智能水凝胶(CG/S-P@GMC),其通过纳米酶的pH自适应调控活性氧(ROS)的生成与清除,并通过“off-on”的药物释放方式发挥抗瘢痕作用,显著促进了深度烧伤愈合并抑制了瘢痕的形成。相关研究成果以“Smart hydrogel with pH-switchable nanozymes and off-on drug release: Promoting deep burn healing and minimizing scar formation”为题,发表于《Chemical Engineering Journal》(IF=13.2,TOP期刊)。
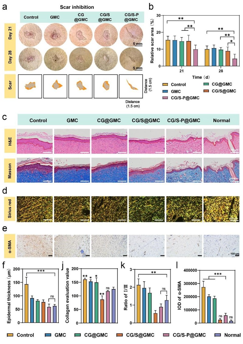
该团队通过多步工艺构建了CG/S-P@GMC智能水凝胶:首先通过铜离子与没食子酸的配位反应合成铜-多酚纳米酶(CG),再以复乳法将TGF-β信号通路抑制剂SB431542封装于聚乳酸-羟基乙酸共聚物(PLGA)微胶囊(S-P)中,最后将CG纳米酶与S-P微胶囊通过光交联法整合到甲基丙烯酰化明胶(GelMA)和壳寡糖(COS)形成的复合水凝胶基质(GMC)中(图 1A)。该水凝胶可发挥三重功效:①在感染期(弱酸性环境),CG纳米酶通过类过氧化物酶(POD)活性产生ROS清除细菌;②在炎症期期(弱碱性环境),CG纳米酶切换为类超氧化物歧化酶(SOD)和类过氧化氢酶(CAT)活性清除过量ROS,减轻炎症反应;③在增殖期,S-P微胶囊以“三天打鱼,两天晒网”的“off-on”模式释放SB431542,阻断TGF-β信号通路过度激活,抑制成纤维细胞增殖分化与胶原过度沉积,避免瘢痕形成(图 1B)。通过金黄色葡萄球菌感染的大鼠深二度烧伤模型验证体内效果,结果显示CG/S-P@GMC水凝胶可显著降低炎症因子(TNF-α、IL-6)表达、促进血管生成,加速创面愈合(图 2),同时有效减少瘢痕的面积、改善胶原排列,使再生皮肤接近正常组织形态(图 3)。
与以往研究相比:该研究将pH自适应纳米酶与“off-on”释药机制相结合,无需外源刺激即可动态匹配创面愈合不同阶段的需求,在发挥抗菌、抗炎、促愈合的同时可减少瘢痕的形成,为深度烧伤治疗提供了新策略。然而,该研究仍存在一定局限性:水凝胶的机械强度与黏附性有待进一步提升,以满足创面长期保护需求;其在大型动物模型中的疗效及临床转化潜力,还需进一步验证。

图1:水凝胶的制备与抗菌、抗炎和抗瘢痕机制:(A)CG/S-P@GMC的制备流程。(B)CG/S-P@GMC的功能:CG纳米酶可适配创面pH动态变化。在创面感染期通过POD-like活性产生ROS,在创面炎症期通过SOD-like/CAT-like活性清除ROS;SB431542从S-P微胶囊中以类似中国谚语“三天打鱼,两天晒网”的“off-on”模式释放,以预防瘢痕形成。(C)CG/S-P@GMC发挥抗菌、抗炎及抗瘢痕作用,降低TNF-α、IL-6等炎症因子的表达;SB431542通过抑制TGF-β信号通路及成纤维细胞的增殖与分化,实现瘢痕预防。

图2:CG/S-P@GMC对金黄色葡萄球菌感染大鼠深二度烧伤创面愈合的促进作用:(a)感染性深二度烧伤大鼠模型构建及治疗示意图;(b)不同水凝胶处理后创面愈合图像及模拟图;(c)第15天创面组织H&E染色与Masson染色结果;(d)第15天各组VEGF免疫组织化学染色照片;(e)第10天各组IL-6、TNF-α免疫组织化学染色结果;(f)第5、10、15天创面愈合率;(g)第5天VEGF及第10天IL-6、TNF-α半定量分析;(h)创面组织细菌存活率。

图3:CG/S-P@GMC对金黄色葡萄球菌感染大鼠深二度烧伤的抗纤维化瘢痕作用:(a)第21、28天各组瘢痕区域照片及模拟图;(b)不同水凝胶处理后瘢痕组织面积变化;(c)第28天瘢痕组织H&E及Masson染色;(d)第28天瘢痕组织天狼星红染色;(e)第28天瘢痕组织α-SMA免疫组织化学染色照片;(f)第28天表皮厚度统计;(j)胶原沉积量统计;(k)Ⅰ/Ⅲ型胶原比值;(l)α-SMA免疫组织化学半定量分析。
中国海洋大学医药学院2023级硕士研究生杨雪丹为该论文第一作者,赵峡教授和韩璐教授为通讯作者。
原文链接:https://doi.org/10.1016/j.cej.2025.171621
【关闭】




